Process Flow Charts
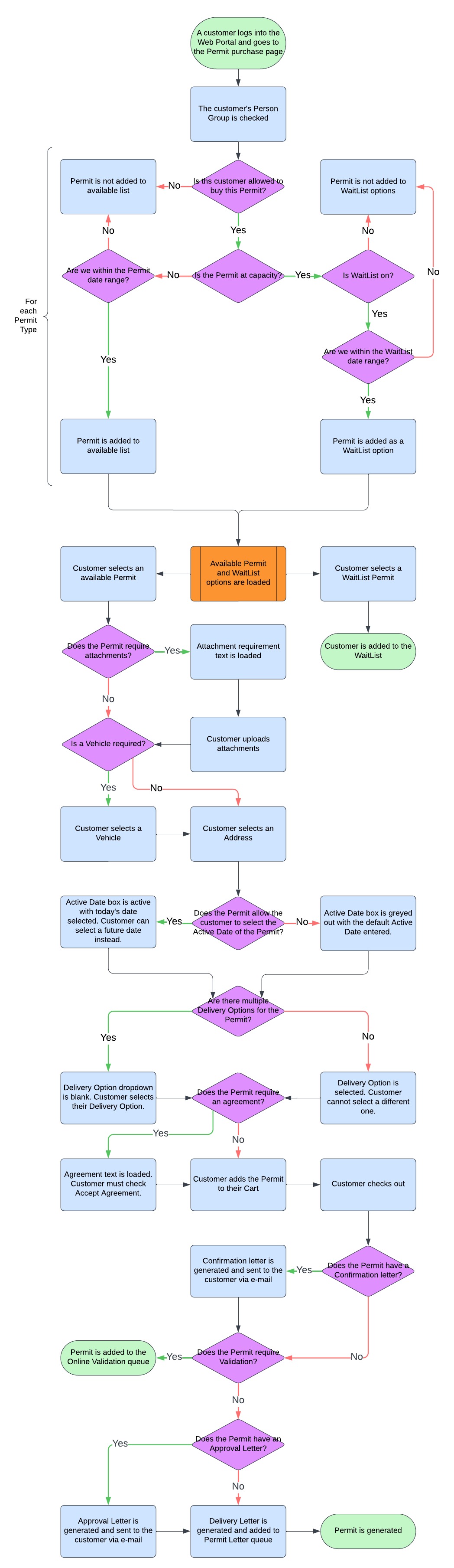
Online Permit Purchase

Online Permit Validation

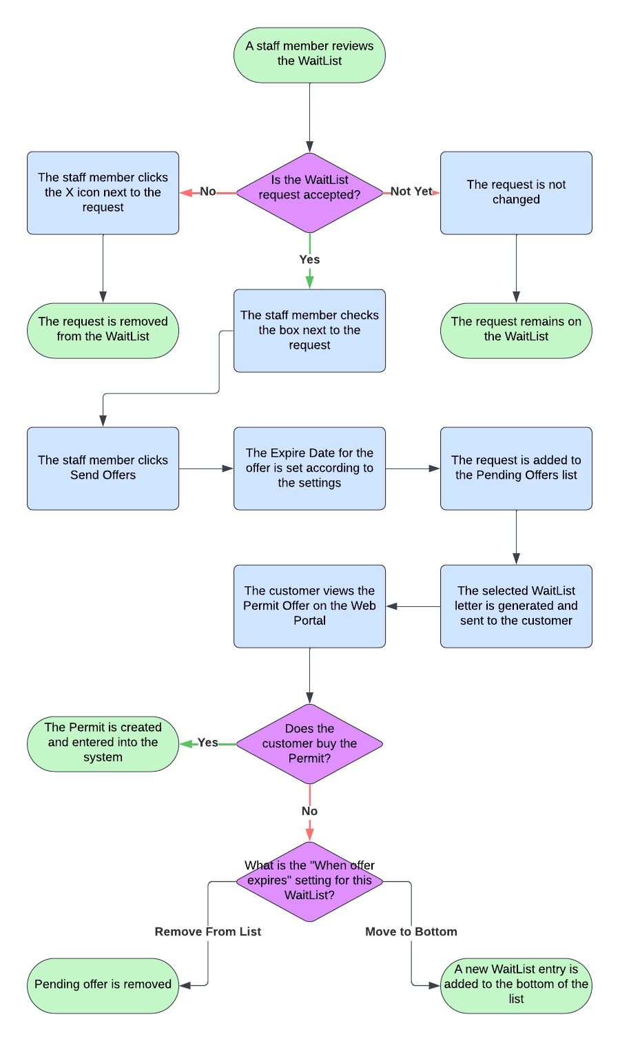
WaitList
Was this article helpful?
That’s Great!
Thank you for your feedback
Sorry! We couldn't be helpful
Thank you for your feedback
Feedback sent
We appreciate your effort and will try to fix the article
